2018年1月3日 星期三

最新可食用菌種出爐!三類新食品原料!

近日,3類新食品原料已通過專家評審委員會技術審查,並公開徵求意見,包括鐵皮石斛花、彎曲乳桿菌及黑果腺肋花楸果,其中彎曲乳桿菌擬獲准作為可食用菌種。

據庶正康訊新食品原料庫顯示,國家衛計委於2016412日正式受理鐵皮石斛花申報新食品原料,距今已有一年零七個月;彎曲乳桿菌的受理日期為20151221日,距今近兩年時間;黑果腺肋花楸果(受理時的物質名稱為“黑果腺肋花楸”)的受理日期為2016219日,距今已有一年零十個月。
庶正康訊技術法規部通過對比3類新食品原料的擬公告資訊與受理資訊,發現前後資訊變化較明顯。
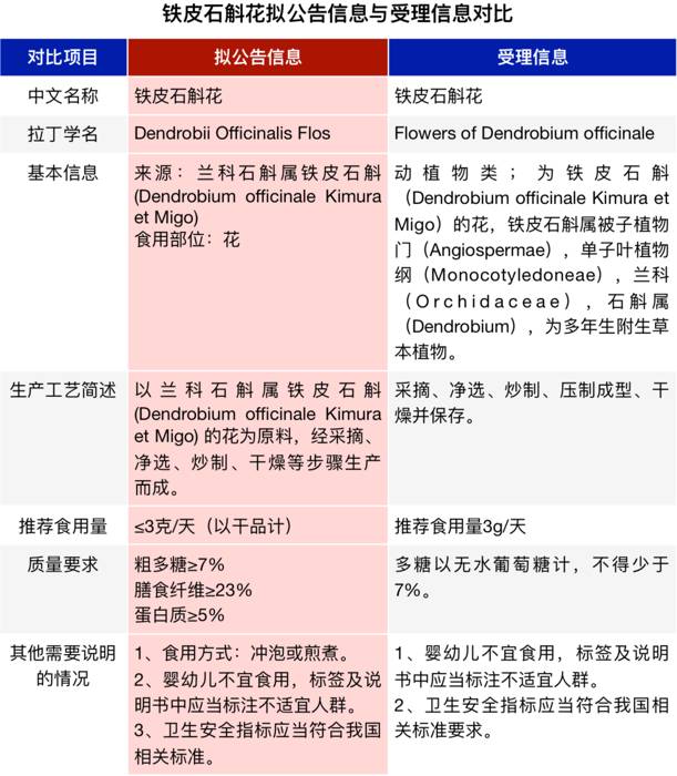
以下為資訊對比明細(紅色區域為擬公告資訊)
一、背景資料
鐵皮石斛是《中國藥典》收錄品種,其藥用部位為乾燥莖。鐵皮石斛花(Dendrobii Officinalis Flos)為蘭科石斛屬鐵皮石斛(Dendrobium officinale Kimura et Migo)的乾燥花。鐵皮石斛主要分佈於我國浙江、雲南等地,其花在浙江作為茶飲、鮮榨汁、特色烹飪具有較長期的食用歷史,含有粗多糖、膳食纖維、蛋白質等營養成分。 
二、安全性審查情況
根據《食品安全法》和《新食品原料安全性審查管理辦法》,國家衛生計生委依照法定程式,組織專家對申請人提供的來源、生產工藝、品質標準、主要成分及含量、衛生學和毒理學試驗以及國內外相關文獻等安全性評估材料進行了審查,認為鐵皮石斛花作為新食品原料,按照公告內容生產和使用,符合食品安全要求。 
三、其他需要說明的情況
依據安全性評價資料及人群食用情況等,鐵皮石斛花推薦食用量每天不超過3克(以幹品計)。該原料作為一種新的食品原料,尚未對嬰幼兒的食用安全進行評估,因此,嬰幼兒不宜食用。 
根據檢測結果,該原料的衛生安全指標應當按照《食品安全國家標準 食品中污染物限量》(GB2762)、《食品安全國家標準 食品中農藥最大殘留限量》(GB2763)、《食品安全國家標準 食品中致病菌限量》(GB29921)等相關基礎標準執行。
彎曲乳桿菌(Lactobacillus curvatus)屬於乳桿菌屬,從傳統發酵肉製品中分離得到。該菌種已列入歐洲食品安全局資格認定(QPS)名單的推薦生物製劑列表中,並列入國際乳品聯合會公報(Bulletin of the IDF 455/2012)的“在發酵食品中有技術必要性的微生物品種目錄”中,在丹麥列入“用於食品的微生物列表”,用於乳製品、肉製品和魚類製品的加工。含有彎曲乳桿菌的肉製品已在歐洲多國和美國銷售多年,該菌種用於肉製品發酵,主要起增強風味及延長保質期的作用。
一、背景資料
黑果腺肋花楸(Aronia melanocarpa Michx.Ell.)是一種從國外引進的植物,其槳果在歐亞及北美等國家作為食品使用,具有較長的食用歷史,是一種產量高、營養豐富的水果,其主要營養成分為原花青素、碳水化合物、多種維生素等。
二、安全性審查情況
根據《食品安全法》和《新食品原料安全性審查管理辦法》,國家衛生計生委依照法定程式,組織專家對申請人提供的來源、生產工藝、品質標準、主要成分及含量、衛生學和毒理學試驗以及國內外相關文獻等安全性評估材料進行了審查,認為黑果腺肋花楸果作為新食品原料,按照公告內容生產和使用,符合食品安全要求。
三、其他需要說明的情況
依據安全性評價資料及人群食用情況等,黑果腺肋花楸果推薦食用量每天不超過10克。該原料作為一種新的食品原料,尚未對嬰幼兒的食用安全進行評估,因此,嬰幼兒不宜食用。
根據檢測結果,該原料的衛生安全指標應當按照《食品安全國家標準 食品中污染物限量》(GB2762)、《食品安全國家標準 食品中農藥最大殘留限量》(GB2763)、《食品安全國家標準 食品中致病菌限量》(GB29921)等相關基礎標準執行。
轉貼自微信庶正康訊 

沒有留言:

張貼留言